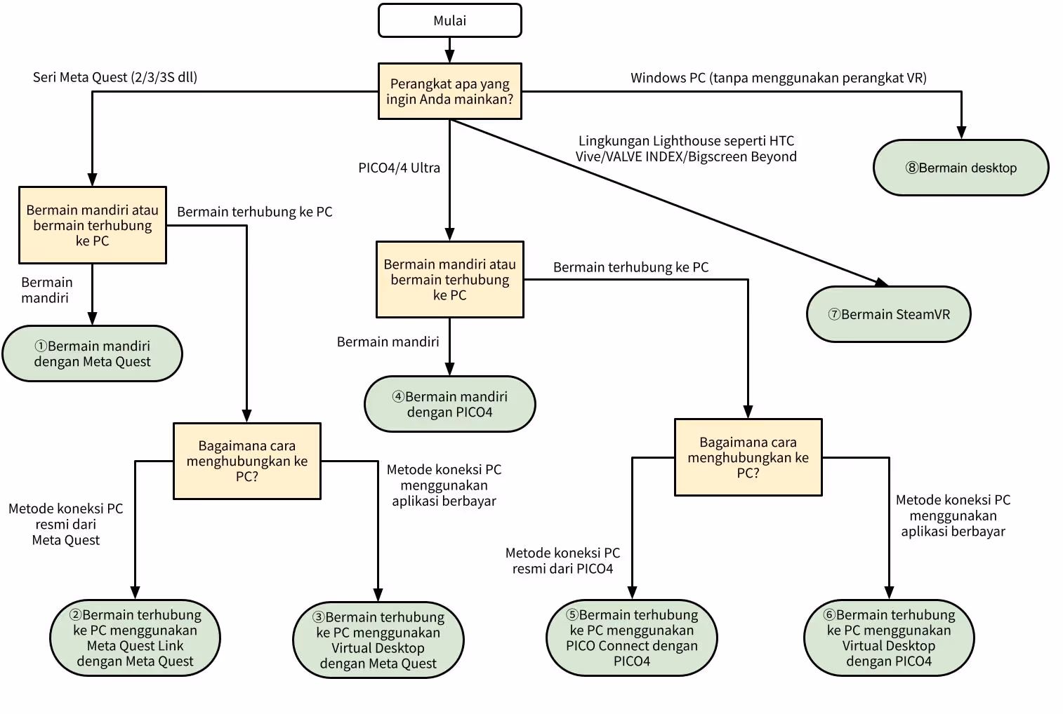
Lingkungan Bermain
Silakan periksa metode bermain yang sesuai dengan lingkungan Anda.
| Windows PC | Meta Quest2/3/3S | PICO4/4 Ultra | ||||||
|---|---|---|---|---|---|---|---|---|
| Desktop | SteamVR(VALVE INDEX) | Meta Quest mandiri | Meta Quest Link | Virtual Desktop | PICO4 mandiri | PICO Connect | Virtual Desktop | |
| Main | ◯ | ◯ | ◯ | ◯ | ◯ | ◯ | ◯ | ◯ |
| VR | - | ◯ | ◯ | ◯ | ◯ | ◯ | ◯ | ◯ |
| Pelacakan tangan | - | - | ◯※1 | ◯※2 | △※3 | ◯※1 | △※4 | △※3 |
| Lewatan | - | - | ◯ | - | - | ◯ | - | - |
※1⋯Anda perlu mengaktifkan pelacakan tangan dalam pengaturan head-mounted display Anda. Untuk detail lebih lanjut, silakan merujuk ke "[Pengaturan Opsi] Mengaktifkan Pelacakan Tangan" di bagian bawah halaman.
※2⋯Selain ※1, Anda juga perlu mengatur pengaturan dalam aplikasi "Meta Quest Link" di PC Anda. Untuk detail lebih lanjut, silakan merujuk ke "[Pengaturan Opsi] Mengaktifkan Pelacakan Tangan" di bagian bawah halaman.
※3⋯Meskipun tangan dapat dikenali, operasi UI melalui gerakan tidak dapat dilakukan. Oleh karena itu, silakan sentuh UI secara langsung dengan jari telunjuk Anda. Karena alasan ini, pelacakan tangan dalam lingkungan ini tidak direkomendasikan.
※4⋯Selain ※3, Anda perlu mengaktifkan pelacakan tangan dari pengaturan perangkat lunak berbayar "Virtual Desktop".

Ketika Anda memilih metode bermain dari bawah, cara bermain akan ditampilkan.
Cara bermain dengan Meta Quest secara mandiri
Perangkat yang kompatibel: Seri Meta Quest
Cara mengaktifkan mode pengembang di Meta Quest
-
1Instal aplikasi resmi "Meta Horizon" ke smartphone Anda.
-
2Tambahkan HMD sebagai perangkat melalui aplikasi.
-
3Aktifkan "Mode Pengembang" dari pengaturan perangkat di aplikasi.
Yang di atas adalah prosedur umum. Juga, karena konten mungkin berubah dengan pembaruan, silakan lihat halaman resmi di bawah ini jika tidak berhasil.
https://developers.meta.com/horizon/documentation/native/android/mobile-device-setup/#enable-developer-mode
Persiapan pra-instalasi untuk game
-
1Ekstrak file zip game.
-
2"Android/Cotton-Quest.apk" di folder yang diekstrak adalah file untuk Meta Quest.
Prosedur instalasi file apk
-
1Unduh & instal "Meta Quest Developer Hub".
https://developers.meta.com/horizon/downloads/package/oculus-developer-hub-win/ -
2Dari menu di aplikasi, pilih Device Manager dan daftarkan HMD.
-
3Pastikan HMD di kolom Device dalam status "Active", dan seret & jatuhkan file apk.
-
4Ketika tanda centang hijau muncul di kolom "Apps", instalasi selesai.
Ada metode instalasi lain selain "Meta Quest Developer Hub". Jika Anda ingin mencoba yang lain, silakan penelitian sendiri.
Prosedur peluncuran game
-
1Di sisi Meta Quest, buka perpustakaan.
-
2Pilih "Sumber Tidak Dikenal" dari menu, dan klik "Cotton" untuk meluncurkan.
[Pengaturan Opsi] Mengaktifkan Pelacakan Tangan
-
1Buka aplikasi pengaturan di Meta Quest Anda.
-
2Aktifkan "Pelacakan Gerakan > Kontrol Gerakan dan Pelacakan Tubuh".
Tergantung pada versi perangkat lunak Meta Quest, sebagian konten di atas mungkin berbeda. Dalam hal ini, silakan cari.
https://www.meta.com/help/quest/290147772643252/
Dengan meletakkan pengontrol di lantai yang rata, akan beralih dari operasi pengontrol ke pelacakan tangan.
Cara bermain dengan Meta Quest Link
Perangkat yang kompatibel: Seri Meta Quest
Pengaturan Meta Quest Link
Jika Anda bermain game VR dengan "Meta Quest Link" untuk pertama kalinya, silakan baca dokumentasi Meta berikut dan instal aplikasi serta pengaturan yang diperlukan.
Unduh Game
-
1Ekstrak file zip game.
-
2Tempatkan folder yang diekstrak di lokasi yang Anda suka.
Persiapan di sisi Windows
-
1Jalankan aplikasi "Meta Quest Link" di Windows Anda.
-
2Di bagian "Pengaturan > Umum > Runtime OpenXR", jika tombol "Aktifkan Meta Quest Link..." dapat diklik, silakan tekan tombol tersebut.
-
3Aktifkan opsi "Sumber tidak dikenal" pada layar yang sama.
-
4Aktifkan "Pengaturan > Beta > Fitur Runtime Pengembang".
Tergantung pada versi aplikasi "Meta Quest Link", sebagian konten di atas mungkin berbeda. Dalam hal ini, silakan lakukan pencarian.
Pengaturan Meta Quest Link di sisi Meta Quest
-
1Aktifkan Link dari menu cepat di layar beranda.
-
2Pola A: Untuk bermain dengan Meta Quest Link (kabel), hubungkan ke Windows dengan kabel dan jalankan aplikasi Link.
-
3Pola B: Untuk bermain dengan Meta Quest Air Link (nirkabel), jalankan aplikasi Link dan aktifkan Air Link.
Tergantung pada versi aplikasi "Meta Quest Link", sebagian konten di atas mungkin berbeda. Dalam hal ini, silakan lakukan pencarian.
https://developers.meta.com/horizon/documentation/unreal/unreal-link?#toggle-developer-runtime-features
Prosedur peluncuran game
-
1Di sisi Meta Quest, hubungkan ke Windows di aplikasi Link.
-
2Di sisi Windows, jalankan game yang diunduh "Windows/Cotton.exe".
-
3Pilih "VR" pada pilihan pertama, dan mainkan dengan mengenakan HMD.
Anda dapat membuat pintasan untuk langsung meluncurkan VR/Desktop dalam game. Silakan periksa layar peluncuran game untuk detailnya.
[Pengaturan Opsi] Mengaktifkan Pelacakan Tangan
-
1Buka aplikasi pengaturan di Meta Quest Anda.
-
2Aktifkan "Pelacakan Gerakan > Kontrol Gerakan dan Pelacakan Tubuh".
-
3Jalankan aplikasi "Meta Quest Link" di sisi PC dan aktifkan "Settings > Beta > Developer Runtime Features".
Tergantung pada versi perangkat lunak Meta Quest, sebagian konten di atas mungkin berbeda. Dalam hal ini, silakan cari.
https://www.meta.com/help/quest/290147772643252/
Dengan meletakkan pengontrol di lantai yang rata, akan beralih dari operasi pengontrol ke pelacakan tangan.
Bermain dengan Virtual Desktop di Meta Quest
Perangkat yang kompatibel: Seri Meta Quest
Situs ini hanya menyediakan panduan dasar untuk bermain dengan "Vertual Desktop" di Meta Quest.
Silakan gunakan sebagai referensi dan cari detail lebih lanjut.
Membeli Vertual Desktop untuk Meta Quest
-
1Beli & pasang "Vertual Desktop" dari toko Meta Quest.
https://www.meta.com/experiences/virtual-desktop/2017050365004772/?srsltid=AfmBOorS-TL9Ll3uo0-SNHOmaGdDg8-CoBKq0uGsdZUebNtzwo6FRjUH
Pengaturan SteamVR
Jika Anda bermain game VR dengan SteamVR untuk pertama kalinya, silakan baca dokumen berikut dari Valve dan siapkan SteamVR hingga Anda dapat memainkan game VR.
Unduh Game
-
1Ekstrak file zip game.
-
2Tempatkan folder yang diekstrak di lokasi yang Anda suka.
Persiapan di sisi Windows
-
1Unduh & pasang "Streamer App" dari situs resmi "Vertual Desktop".
https://www.vrdesktop.net/
Prosedur peluncuran game
-
1Luncurkan "Streamer App" di sisi Windows.
-
2Luncurkan aplikasi "Vertual Desktop" di sisi Meta Quest.
-
3Hubungkan ke Windows Anda di aplikasi Vertual Desktop.
Perhatikan bahwa Windows dan Meta Quest harus berada di jaringan yang sama untuk terhubung. -
4Luncurkan SteamVR di sisi Windows.
-
5Luncurkan game yang diunduh "Windows/Cotton.exe".
-
6Pilih "VR" di opsi pertama dan mainkan dengan HMD terpasang.
Anda dapat membuat pintasan untuk meluncurkan VR/desktop secara langsung dalam game. Untuk detailnya, silakan periksa layar peluncuran game.
Cara bermain dengan PICO4
Perangkat yang kompatibel: Seri PICO4
Cara mengaktifkan Mode Pengembang di PICO4
-
1Di PICO4, buka aplikasi Pengaturan.
-
2Klik "Informasi > Versi Perangkat Lunak" beberapa kali, dan "Pengembang" akan muncul di menu kiri.
-
3Aktifkan "Pengembang > Debug USB".
Di atas adalah prosedur umum. Karena konten dapat berubah dengan pembaruan, silakan merujuk ke halaman resmi di bawah ini jika Anda mengalami masalah.
Persiapan Instalasi Game
-
1Ekstrak file zip game.
-
2"Android/Cotton-Pico.apk" dalam folder yang diekstrak adalah file untuk PICO4.
Prosedur Instalasi File APK
-
1Hubungkan PICO4 ke Windows.
-
2Di Windows, buka "PICO4" yang muncul di "Explorer".
-
3Salin "Android/Cotton-Pico.apk" ke lokasi yang Anda inginkan, seperti folder "Download".
-
4Di PICO4, buka aplikasi "File Manager".
-
5Klik "Cotton" di bagian "APK" dan instal.
Jika Windows tidak mengenali PICO4, izin koneksi USB mungkin belum diberikan.
Prosedur Menjalankan Game
-
1Di PICO4, buka "Perpustakaan".
-
2Pilih "Tidak dikenal" dari menu, dan klik "Cotton" untuk menjalankannya.
[Pengaturan Opsional] Mengaktifkan Pelacakan Tangan
-
1Di PICO4, buka aplikasi Pengaturan.
-
2Di "Interaksi > Kontrol Interaksi", alihkan ke "Beralih secara otomatis antara tangan dan pengontrol".
Dengan meletakkan pengontrol di lantai yang rata, akan beralih dari operasi pengontrol ke pelacakan tangan.
Cara bermain dengan PICO Connect
Perangkat yang kompatibel: Seri PICO4
Pengaturan PICO Connect
Jika Anda bermain game VR dengan PICO Connect untuk pertama kalinya, silakan baca dokumentasi resmi PICO berikut dan siapkan aplikasi serta pengaturan yang diperlukan.
Unduh Game
-
1Ekstrak file zip game.
-
2Tempatkan folder yang diekstrak di lokasi yang Anda suka.
Prosedur Peluncuran Game
-
1Luncurkan aplikasi "PICO Connect" di sisi Windows.
-
2Hubungkan PICO4 ke Windows melalui USB.
-
3Di sisi PICO4, luncurkan aplikasi "Connect" dan hubungkan ke Windows.
-
4Luncurkan "SteamVR" di sisi Windows.
-
5Luncurkan game yang diunduh "Windows/Cotton.exe" di sisi Windows.
-
6Pilih "VR" pada opsi pertama dan mainkan dengan HMD dipakai.
Tergantung pada versi aplikasi "PICO Connect", beberapa konten di atas mungkin berbeda. Dalam hal ini, silakan cari informasi lebih lanjut.
Anda dapat membuat pintasan untuk meluncurkan VR/Desktop secara langsung dari game. Untuk detailnya, silakan periksa layar peluncuran game.
Bermain dengan Virtual Desktop di PICO4
Perangkat yang kompatibel: Seri PICO4
Situs ini hanya menyediakan panduan kasar tentang cara bermain menggunakan Vertual Desktop di PICO4.
Silakan gunakan ini sebagai referensi dan cari informasi yang lebih detail.
Membeli Vertual Desktop untuk PICO4
-
1Beli & pasang Vertual Desktop dari toko PICO4.
https://store-global.picoxr.com/global/detail/1/3540
Pengaturan SteamVR
Jika Anda bermain game VR dengan SteamVR untuk pertama kalinya, silakan baca dokumen berikut dari Valve dan siapkan SteamVR hingga Anda dapat memainkan game VR.
Unduh Game
-
1Ekstrak file zip game.
-
2Tempatkan folder yang diekstrak di lokasi yang Anda suka.
Persiapan di sisi Windows
-
1Unduh & pasang "Streamer App" dari situs resmi Vertual Desktop.
https://www.vrdesktop.net/
Prosedur peluncuran game
-
1Jalankan "Streamer App" di sisi Windows.
-
2Jalankan aplikasi "Vertual Desktop" di sisi PICO4.
-
3Hubungkan ke Windows di aplikasi "Vertual Desktop".
Perhatikan bahwa Windows dan PICO4 harus berada pada jaringan yang sama untuk terhubung. -
4Jalankan SteamVR di sisi Windows.
-
5Jalankan game yang telah diunduh "Windows/Cotton.exe".
-
6Pilih "VR" pada pilihan pertama, dan mainkan dengan HMD terpasang.
Pintasan untuk langsung meluncurkan VR/Desktop dapat dibuat dalam game. Untuk detailnya, silakan periksa layar peluncuran game.
Cara bermain dengan SteamVR
Perangkat yang kompatibel: HTC Vive/Valve Index/Bigscreen Beyond, dll.
Pengaturan SteamVR
Jika Anda bermain game VR dengan SteamVR untuk pertama kalinya, silakan baca dokumen berikut dari Valve dan siapkan SteamVR hingga Anda dapat memainkan game VR.
Unduh Game
-
1Ekstrak file zip game.
-
2Tempatkan folder yang diekstrak di lokasi yang Anda suka.
Prosedur memulai permainan
-
1Jalankan SteamVR di Windows.
-
2Jalankan permainan "Windows/Cotton.exe" yang telah diunduh.
-
3Pilih "VR" pada pilihan pertama, dan mainkan dengan mengenakan HMD.
SteamVR juga akan diluncurkan secara otomatis saat permainan dimulai. Namun, karena SteamVR sering gagal diluncurkan, disarankan untuk meluncurkannya terlebih dahulu.
Bermain di desktop
Perangkat yang kompatibel: Windows
Unduh Game
-
1Ekstrak file zip game.
-
2Tempatkan folder yang diekstrak di lokasi yang Anda suka.
Misalnya, jika Anda mengubah nama folder menjadi karakter lebar penuh seperti "undefined", itu dapat menyebabkan masalah dengan operasi game VR.
Prosedur peluncuran permainan
-
1Luncurkan permainan yang diunduh "Windows/Cotton.exe".
-
2Silakan pilih "Desktop" pada pilihan pertama.